一家企业因员工的公积金缴纳记录不达标,在投标过程中被直接取消了资格。这并非个案,而是新一轮行业规范的开始。
在招投标领域,过去对企业人员的资格审查多聚焦于社保缴纳情况。但近期在江西,一些企业的投标之路却因一项新要求而受阻:为项目核心人员连续、正常缴纳住房公积金。这一变化不仅令多家企业因未能达标而被判定“不通过”-1,更可能预示着招投标资格审查标准将迎来一次全国性的升级-1-4。
新规的核心在于,将资格审查从单一的“社保证明”扩展为 “社保+公积金”双证明,缺一不可-1-4。这并非空穴来风,其背后有坚实的政策基础。
根据自2025年10月1日起施行的《江西省房屋建筑和市政基础设施工程施工招标投标管理办法》,招标人应在招标文件中明确,投标人拟派的项目负责人、技术负责人、施工现场管理人员等,必须满足招标文件要求,并具备有效证书和社保证明-3-9。
在此框架下,江西省内部分地区的具体项目,已开始在招标文件中增设更为严格的公积金缴纳要求。一份来自“江西公共资源交易网”的变更通知明确指出,针对建造师、技术负责人、施工员、质量员、安全员等核心岗位人员,要求提供正常连续缴存6个月及以上的公积金流水明细-8。
关键限制:该通知特别强调,补缴(包括一次性连续缴纳多个月)将不予认可-8。这意味着,企业必须为相关人员建立长期、稳定、真实的用工和福利保障关系。
此项新规的落地,预计将从以下几个层面深刻影响招投标市场:
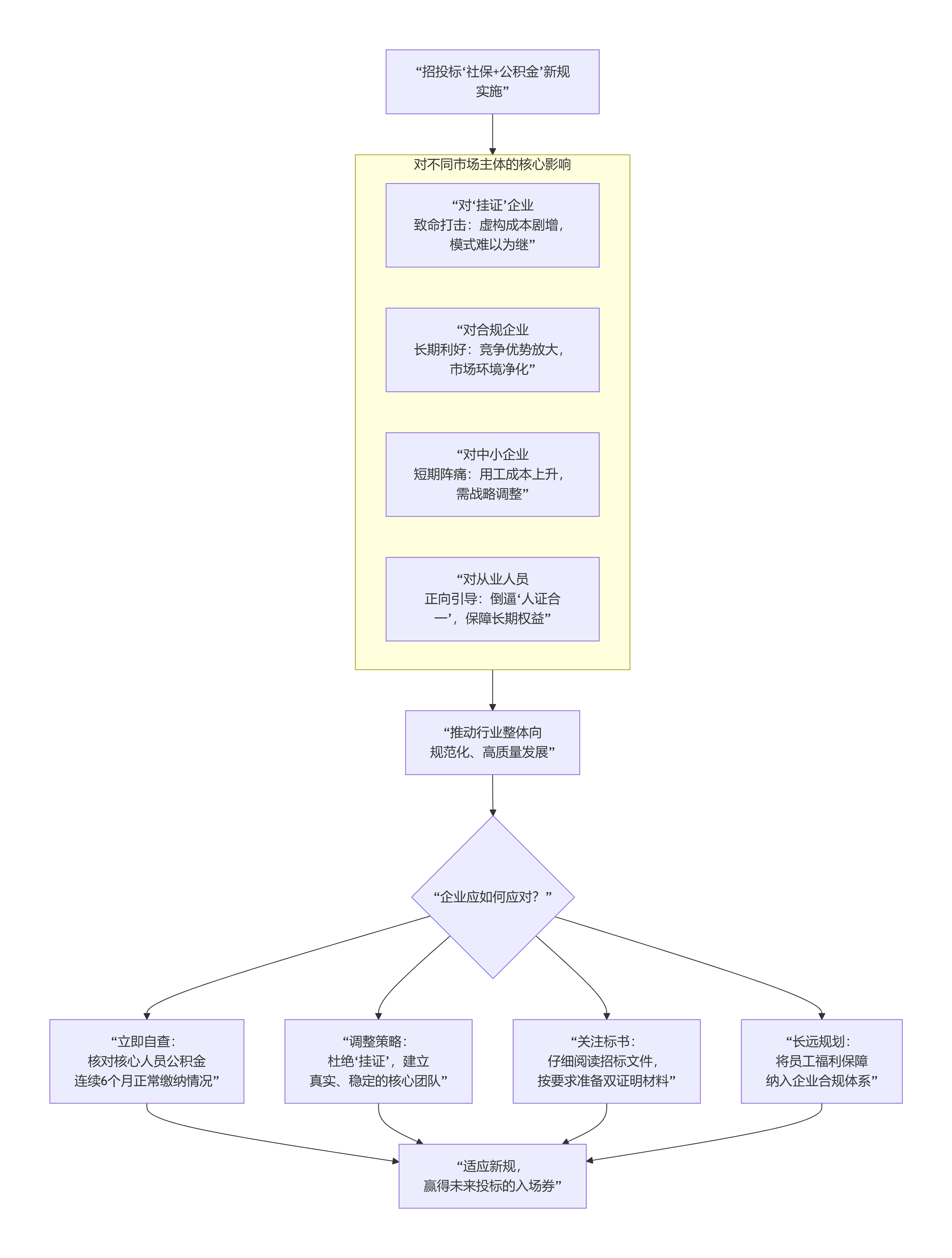
精准打击“挂证”乱象:公积金系统全国联网且具有唯一性,企业难以再通过“只缴最低档社保、不缴公积金”的廉价方式虚挂人员资质-1-4。若为挂靠人员补缴公积金,其成本将远超“挂证”收益,从而从源头上挤压这一灰色空间-1。
企业合规成本短期上升,长期利好:对于部分中小企业,尤其是过去用工和福利保障不规范的企业,短期内将面临用人成本上升的压力,需调整用工策略-1-4。但从长远看,这推动了全行业向规范化发展,使长期合规经营、保障员工权益的企业竞争优势更加凸显-1。
个人“人证合一”成为硬要求:新规压缩了个人“证书挂靠”的获利空间,倒逼从业者必须“人证合一”,将证书注册在本人真实任职、并享有完整福利的单位-1-4。
或将成为全国性趋势:江西的实践被业内视为一个重要信号。审查标准从“社保”扩展到“社保+公积金”,很可能在未来成为全国更多地区招投标的标配规则,以进一步强化市场监管与劳动者权益保障-1-4。
为了帮助各类企业快速理解自身在新规下的处境与应对策略,下图梳理了关键影响与行动路径:

面对这一不可逆转的规范化趋势,企业必须主动适应,将挑战转化为建立核心竞争力的机遇。
第一步:立即开展全面自查。企业应立刻核对计划投入投标项目的项目负责人、技术负责人、施工员、质量员、安全员等关键岗位人员,其住房公积金是否已满足 “连续6个月及以上正常缴纳” 的要求-8。特别注意,临时补缴无效-8。
第二步:彻底摒弃“挂证”思维。新规之下,“挂证”的经济风险和合规风险已变得极高-1。企业应着力培养和组建自己真实、稳定、高素质的核心团队,这才是可持续发展的基石。
第三步:精细化管理投标资料。在制作投标文件时,务必仔细阅读招标文件对人员证明的要求。除了社保证明,还需按要求准备清晰的个人公积金缴存流水明细等材料-8,确保无一遗漏。
第四步:将合规成本视为投资。为员工依法足额缴纳社保和公积金,短期内会增加支出,但长期看,这能吸引并留住人才,提升团队稳定性和项目执行力,塑造负责任的企业形象,这些都是在激烈市场竞争中无形的资产。
江西省在政府采购和工程招标领域的一系列政策调整,体现了深化“放管服”改革、优化营商环境的决心。除了公积金审查,近期发布的《江西省政府集中采购目录及标准(2026年版)》也调整了分散采购限额标准,并强调落实支持本国产品、中小企业发展等政策-2-7。
将公积金缴纳情况与投标资格挂钩,看似提高了门槛,实则是通过招投标这一市场机制,正向激励企业规范用工、保障职工合法权益。当所有竞争者都必须在更加公平、规范的舞台上比拼真实实力时,最终的获益者将是整个建筑市场的健康度、工程项目的质量与安全,以及广大劳动者的切身福祉。
这不仅仅是一条投标新规,更是一面行业升级的信号旗。 企业是选择被动淘汰,还是主动进化,答案就在当下的行动之中。
商机查询
寻源需求
如何注册
如何查找寻源
版权所有 ©️金采寻源网络技术(武汉)有限公司 公网备案号:鄂ICP备2025093689号 盗版必究
企业商机
招标服务
灵活用工平台
银行寻源
供应商榜单
标书代写服务
关于我们
公司简介
加入我们