中标是目标,但规避风险才是生存的底线。
在招投标领域,一个残酷的现实是:超过60%的投标失败,不是因为实力不够或报价太高,而是倒在了本可以避免的“低级错误”上。 当你带领团队耗费数周心血准备的标书,因为一个遗漏的盖章、一份不符合要求的业绩证明,或是不慎卷入串标疑云而被直接否决时,那种挫败感无异于一场精心准备的战役,还未开打就已宣告失败。
投标是为了中标,没中标等于白搭。为了避免无谓的精力浪费,我们必须将风险防控的关口前移,用系统性的方法,从根源上识别并杜绝风险。今天,我们就来深度剖析投标中最致命的三大风险——中标风险、串标风险、废标风险,并提供一套切实可行的自查工具与行动指南。
中标风险,指的是因未能完全吃透招标文件、未能最优响应评分标准而导致的竞争性失败。其核心症结往往在于团队内部的信息断层。
老板或项目经理凭经验一眼就能看出的问题,在具体执行团队的工作界面中最容易被忽视。比如,招标文件要求提供“近三年内同类项目合同金额不低于500万的业绩证明”。团队成员可能只准备了合同和验收报告,却忽略了“合同金额页”或“银行收款凭证”来佐证金额。老板知道这个“坑”,但若没有有效的传递和核查机制,直到标书提交后才发现不符合要求,为时已晚。
杜绝此类风险,不能依赖个人经验和口头传达。必须借助标准化的审查工具,组织团队花时间一起,像过筛子一样把项目从头到尾梳理清楚。
《标前实质性审查清单表》核心框架
| 审查维度 | 核心审查要点 | 常见“致命坑”示例 |
|---|---|---|
| 资格门槛 | 营业执照、资质证书、财务报告、社保/公积金缴纳证明、特定行业许可等是否完全匹配且有效。 | 资质证书已过期或承包范围不符;社保缴纳人数/时间不足;未按新规提供公积金证明。 |
| 采购需求 | 对技术参数、服务标准、交付周期等实质性条款是否逐条、无偏离响应?有无未明说的“隐藏需求”? | 对带“★”号的不可偏离参数响应模糊;对采购人的潜在偏好(如品牌、技术路线)理解错误。 |
| 评分办法 | 客观分(资质、业绩、人员、荣誉)能否拿满?主观分(技术、服务方案)的得分点是否清晰、突出? | 业绩证明缺少关键要素(合同关键页、验收章);拟派人员证书专业不符;技术方案未按评分项结构撰写。 |
核心决策点:审查中一旦发现客观分无法拿满,就必须立即拉响警报,重新评估本次投标的投入产出比,集体决策是否继续。这是最高效的风险规避。
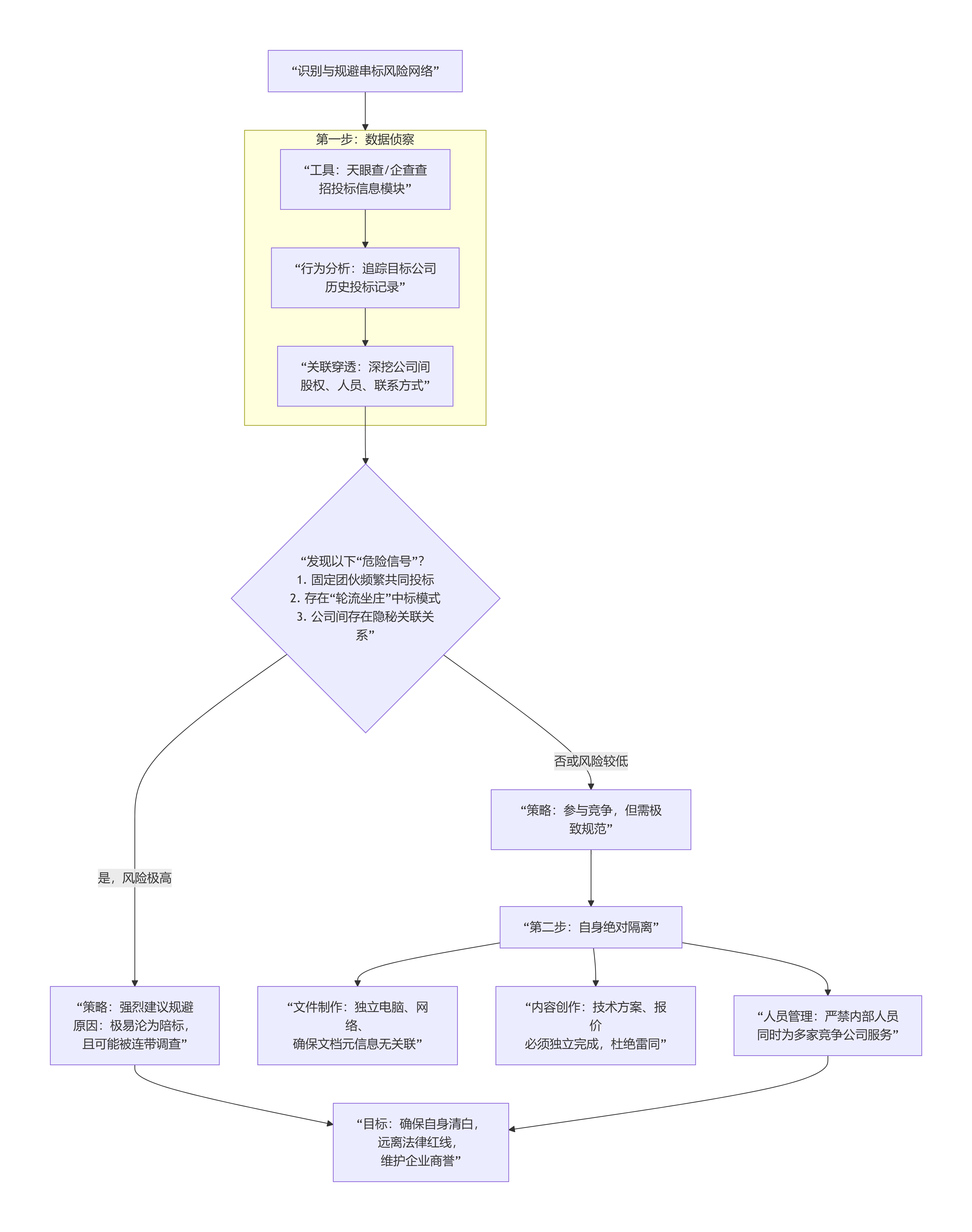
串标(围标)是法律红线,后果极其严重。但许多人对其认知仍停留在“用同一台电脑、同一个IP地址做标书”这种低级层面。这些错误确实明显,但真正的风险深藏在商业关系的“后台”。
如果你使用天眼查、企查查等商业查询平台,长期观察某些区域或行业的招投标信息,会发现一个令人警惕的现象:一些公司如同“连体婴”,频繁地共同出现在多个项目中,你投我就陪,我中你来衬,形成稳固的“老三样”、“老四样”小圈子。尤其是那些“每投必中”或中标率异常高的公司,其背后往往存在股权交叉、人员混同、地址关联等千丝万缕的联系。
下图揭示了如何利用工具和数据思维,识别并远离这种高危的竞标环境:

核心警示:这种基于长期利益勾连的串标网络,一旦因内部分赃不均、竞争对手举报或监管大数据倒查而暴雷,将被连根拔起,所有参与企业都会面临巨额罚款、市场禁入甚至刑事责任。与之为伍,风险远超收益。
废标,是指投标文件因不符合形式要求而被拒之门外,连评审资格都没有。这是最冤枉、最不该发生的失败。根源就两个:要么是招标方(或代理)预设了“坑”,要么是自己粗心跳了“坑”。
每个地区、每家代理公司甚至每位采购人,都可能有一些不成文的“偏好”或“习惯”。有些代理公司发布的招标项目,废标率出奇地高,原因往往反复出现,“换汤不换药”。
投标前“侦探行动”:务必在公共资源交易中心等平台,搜索本次招标代理机构、采购人的历史项目。重点查看其“流标/废标公示”,分析高频的废标原因(例如:是否总以“密封不符”、“签字盖章不全”、“装订错误”、“份数不对”等为由废标)。这是洞察其操作习惯的最佳途径。
成立“标书挑错突击队”:在标书封装前,组建一个由非直接编制人员(如商务、法务)组成的复核小组,完全脱离编制语境,对照招标文件的“投标人须知前附表”和“格式要求”,进行魔鬼般的符合性审查。重点检查:
签字盖章:是逐页小签还是骑缝章?法定代表人签字还是授权代表签?公章是否清晰?
封装密封:正本、副本、电子版是否按要求分装?封套标记(项目编号、名称、开标时间)是否一字不差?
格式细节:页码、目录、字体、标题层级是否与范本完全一致?有无缺页、错页?
善用技术工具:对于投标频繁的企业,可建立标书格式标准化模板库,将封面、目录、签章页等固定部分模板化,从源头上减少格式错误。
将这三大风险的防控动作固化下来,就能形成企业的核心竞争力:
制度化:将《标前审查清单》和“投标前尽调”作为强制流程,未经审查通过,不得投入制作。
工具化:配备商业查询工具会员,建立代理机构/采购人风险习惯数据库。
团队化:明确复核职责,培养团队的风险敏感性和极致负责的态度。
投标的竞争,表面上是方案、价格和实力的比拼,底层其实是风险管理能力的较量。当你用系统性方法,提前排除了中标的信息障碍、串标的连带风险、废标的程序陷阱,你的标书便已经战胜了大多数对手。
记住,最好的进攻,是密不透风的防守。让你的每一次投标,都成为一次稳健的、有把握的价值交付,而不是一场充满侥幸的冒险。从今天起,用审查清单武装你的团队,用数据洞察照亮前路,用极致细节赢得尊严。
商机查询
寻源需求
如何注册
如何查找寻源
版权所有 ©️金采寻源网络技术(武汉)有限公司 公网备案号:鄂ICP备2025093689号 盗版必究
企业商机
招标服务
灵活用工平台
银行寻源
供应商榜单
标书代写服务
关于我们
公司简介
加入我们