一个两厘米的小口子,可能让你数月心血付诸东流,也可能在法规的“人性化”尺度下化险为夷。
投标的最后一步——封装与递交,看似是简单的体力活,却常常成为决定成败的“鬼门关”。很多投标人都有过这样的揪心时刻:开标现场,发现自己的投标文件封装上 “裂开了一道小缝” 。是会被当场拒收,还是能幸运过关?
这绝非危言耸听。一份来自政府采购指导性案例的真实记录显示,某公司投标文件外包装存在一道约两厘米的开口,评标委员会据此认定其未按招标文件要求密封,直接按无效投标处理,导致该公司失去中标机会-5。事后虽然财政部门纠正了这一决定,但其中的风险与博弈,值得每一个投标人深思。
首先必须厘清几个关键概念。在招投标领域,对不合格投标文件的处理,通常有三种表述,其含义和严重程度各有不同-9。
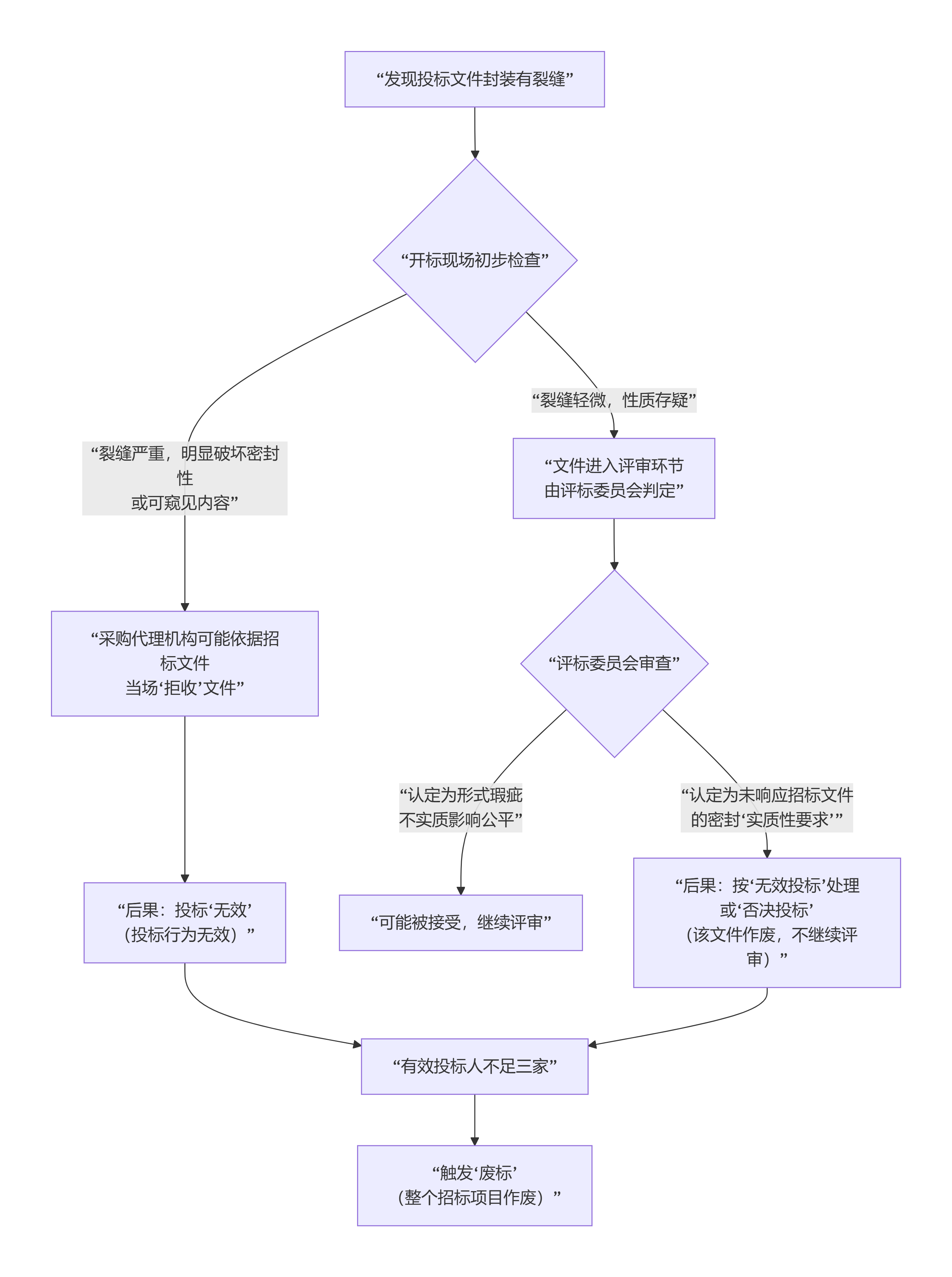
为了让你快速理解“裂缝”可能引发的不同后果,下图清晰地梳理了从发现问题到产生结果的决策路径:

关键解读:
拒收与无效投标:如果封装问题严重,采购人或代理机构有权在开标现场直接拒收文件-2。这意味着你的投标活动尚未开始就已“无效”-9。
无效投标处理/否决投标:这是更常见的情况。文件被接收后,由评标委员会评审。若认定你未响应关于密封的 “实质性要求” ,就会将你的投标文件视为“无效投标”,不再进行后续打分-1-4-6。这在《政府采购法》体系与《招标投标法》体系中分别对应“按无效投标处理”和“否决投标”-9。
废标:这是一个更严重的后果,指整个招标采购活动作废,需要重新招标。通常发生在像有效投标人不足三家等影响项目继续的情形下-1-9。你的文件有问题,可能导致项目“废标”。
那道“裂缝”到底会不会导致废标?核心判断标准在于它是否实质影响了投标文件的保密性、安全性和公平竞争。
根据一份具有指导意义的政府采购案例,财政部明确指出:“对投标文件密封完好的要求应当在合理范围内。投标文件封装存在轻微瑕疵但不实质影响封闭性的,不应拒收。”-5
在该案例中,尽管文件外包装有约两厘米开口,但通过开口看不到文件内容,内部还有多层包装,最终被认定为“轻微瑕疵”。相反,如果裂缝大到能窥见关键信息,或文件因破损而内容散落,则极可能被认定为“未按招标文件要求密封”-1。
这是避免所有问题的根本。务必逐字阅读招标文件中关于 “投标文件的密封和标记” 的章节-2。常见要求包括:
如果交标后才发现问题,请保持冷静,按以下步骤应对:
自查评估:迅速但仔细地评估损坏程度。是外层塑料皮轻微划痕,还是封条撕裂、文件袋破损?
主动声明:在开标程序开始,主持人邀请检查密封情况前,立即向主持人(采购代理机构工作人员)举手示意并说明情况。态度诚恳,陈述客观事实。
据理力争:若遭到其他投标人异议或代理机构质疑,可援引“轻微瑕疵不实质影响封闭性”的原则进行解释-5。强调文件内容的完整性与保密性未受损害。
要求记录:无论结果如何,要求将此事及处理意见写入《开标过程记录表》,以备后续申诉-5。
如果怀疑文件在代理机构保管期间被恶意损坏或可能泄密,情况则更为严重。应立即向现场监督人员提出,并要求暂停开标,报请行政监督部门介入调查-8。但这需要确凿证据,实践中举证较难。
封装当成技术活:使用坚固的档案袋或文件盒,封条务必牢固,盖章清晰。可考虑“双层密封”,即内层按分类密封,外层整体密封。
提前递交,留足时间:避免在截止前最后一刻匆匆递交。提前送达,可留出时间检查封装,万一有损也有回旋余地。
仔细阅读,一字千金:永远不要想当然。招标文件中关于格式、签章、密封的每一个字,都可能是“陷阱”或“救命稻草”-4。常见废标点包括:未按要求盖章签字-4、关键信息不一致-4、未响应实质性条款(如工期、付款方式)-1等。
保留凭证:递交文件时,索取并保存好签收凭证。这是证明你按时递交了符合要求的投标文件的重要证据。
投标世界,细节决定成败。一道小小的裂缝,考验的不仅是包装的严谨,更是你对规则的敬畏与临场的智慧。把密封做到万无一失,是将命运掌握在自己手中的第一步。
当你在开标现场为那道裂缝提心吊胆时,记住:法律保护合理范围内的失误,但绝不原谅对规则的漠视。最高明的投标策略,就是让评标委员会根本没有机会去审视你文件上的裂缝——因为你的封装,完美无瑕。
商机查询
寻源需求
如何注册
如何查找寻源
版权所有 ©️金采寻源网络技术(武汉)有限公司 公网备案号:鄂ICP备2025093689号 盗版必究
企业商机
招标服务
灵活用工平台
银行寻源
供应商榜单
标书代写服务
关于我们
公司简介
加入我们