在信息过载的时代,如何让你的消息第一时间、百分百地触达用户?一条专业、即时、直达收件箱的短信,依然是无法替代的沟通王牌。
无论是重要的系统通知、紧急的订单提醒,还是精准的营销活动,短信以其近乎100%的打开率、强制性的阅读提示和无需网络依赖的普适性,在企业通信中占据着核心地位。然而,选择一个稳定、合规、易用且高性价比的短信平台,常常让企业决策者感到困扰。
今天,我们为您深度解析一款主打 “专业短信发送能力” 和 “即送即达超高效” 的短信群发平台。它以 0.10元/条 的透明统一定价和灵活的套餐选择,为企业提供了一条可靠、可控的营销与通知通道。
该平台提供了阶梯式的短信套餐包,所有套餐单价均为 0.10元/条,购买量越大,总额越高,但单价恒定,方便企业根据自身业务量灵活选择,无隐形消费。
套餐详情与适用场景分析
| 套餐名称 | 包含短信条数 | 套餐总价 | 单价(每条) | 核心支持 | 推荐适用场景 |
|---|---|---|---|---|---|
| 体验尝鲜包 | 3,000条 | ¥300 | 0.10元 | 触发/批量发送 | 初创团队测试、小型单次活动、月度验证通知 |
| 标准运营包 | 10,000条 | ¥1,000 | 0.10元 | 触发/批量发送 | 稳定运营的中小企业季度营销、常规会员通知 |
| 高频营销包 | 30,000条 | ¥3,000 | 0.10元 | 触发/批量发送 | 电商、教育、生活服务等高频行业月度营销 |
| 企业级巨量包 | 90,000条 | ¥9,000 | 0.10元 | 触发/批量发送 | 大型企业、平台型公司年度通信或大型促销活动 |
成本效益直观对比:
高效触达:以0.10元的成本,即可将信息秒级送达用户手机,相比电话外呼、地推等传统方式,人力与时间成本显著降低。
高转化潜力:在营销场景中,一条设计精良的促销短信,其带来的订单价值通常远高于短信成本本身,投资回报率清晰可测。
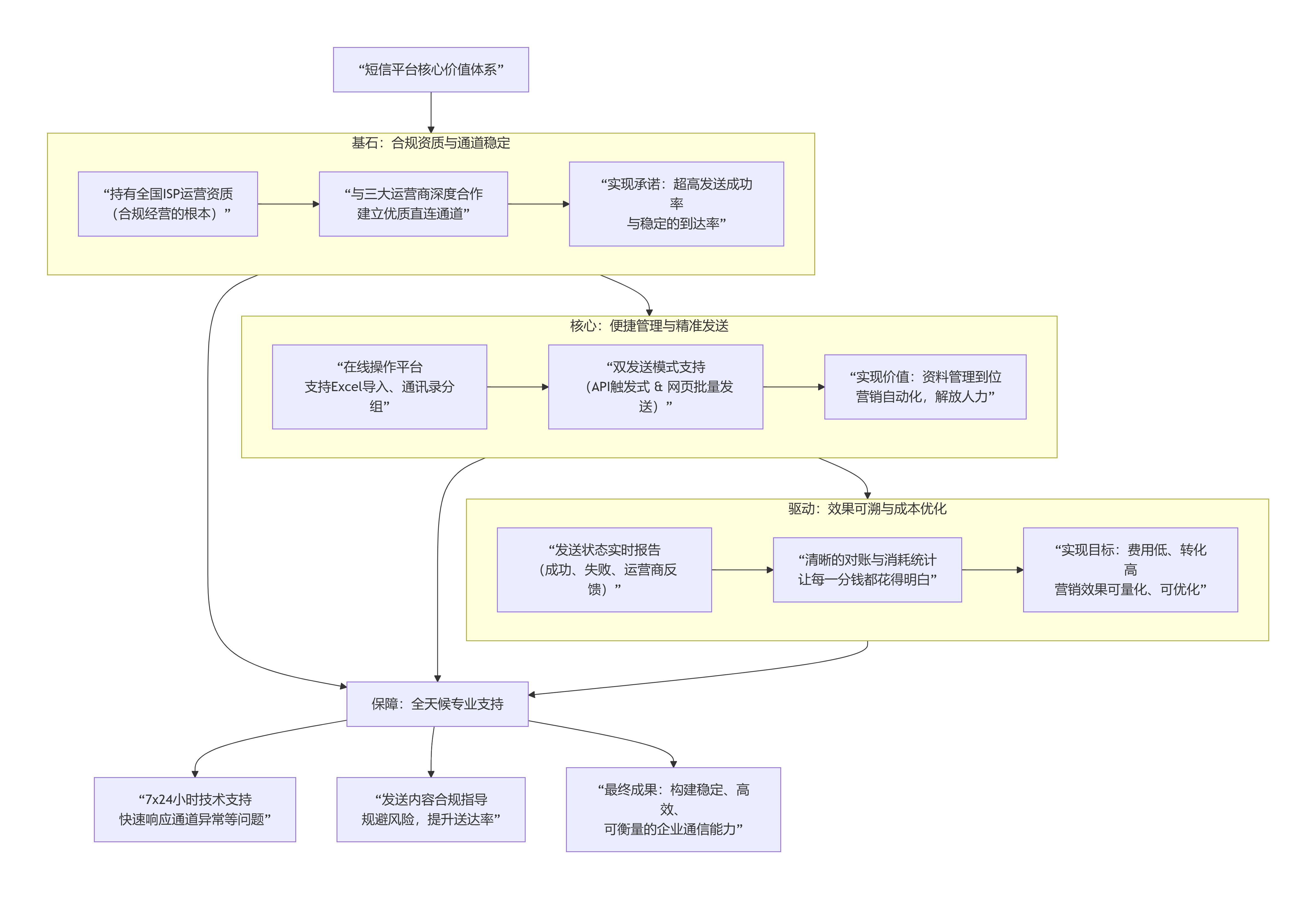
一个优秀的短信群发平台,绝不仅仅是“发送工具”,而是一个集合规保障、稳定送达、便捷操作与效果分析于一体的通信解决方案。其核心价值体系可通过下图完整呈现:

关键优势深度解读:
合规与稳定是生命线
全国ISP资质:这是从事短信业务的国家级准入许可,是平台合法性和通道质量的根本保障。拥有此资质的平台,其通道更稳定,被运营商拦截的风险极低。
运营商直连合作:与移动、联通、电信等多家运营商建立直接合作关系,意味着短信发送路径更短、速度更快、状态反馈更及时,是实现 “即送即达” 的技术基础。
便捷的在线操作体验
批量发送:支持通过网页后台直接导入号码、编辑内容、一键群发,操作简单直观。
触发发送(API接口):提供标准API接口,可与企业自身的CRM、OA、电商网站等系统无缝对接。实现例如“用户注册成功自动发送验证码”、“订单发货自动发送物流通知”等自动化场景,极大提升运营效率。
资料管理:支持通讯录管理、客户分组、发送模板保存,让营销活动可以快速复用和精准定向。
精准营销与效果跟踪
费用低,转化高:单条成本可控,结合精准的客户分群和个性化的文案,能有效提升点击率与转化率,是性价比极高的拉新、促活、召回工具。
效果可统计:平台应提供详尽的发送报告,包括发送量、成功数、失败数及原因分析(如空号、关机、黑名单等),让每一次营销活动的效果都“一目了然”,便于后续优化。
7x24小时售后无忧
稳定的技术支持意味着当遇到突发性的发送问题、接口调试或对账单疑问时,能够获得及时响应与解决,保障企业通信的连续性与可靠性。
交易与通知类:APP验证码、系统登录提醒、订单状态通知(下单成功、支付成功、发货提醒)、快递取件码、航班动态等。特点是高即时性、高到达率要求。
会员营销与推广:节日祝福、会员生日关怀、优惠券发放、新品上线通知、活动邀请等。特点是强调精准触达和内容吸引力。
内部管理与提醒:企业内部会议通知、工作安排提醒、值班通知等。特点是快速、正式、可确认送达。
在最终决定购买前,建议您向服务商核实以下几点:
资质公示:能否在其官网或后台清晰展示其 《增值电信业务经营许可证》(含“信息服务业务”范围)?
到达率承诺:是否有明确的发送成功率或到达率承诺?如何界定和补偿?
报告明细:提供的发送状态报告是否详细,能否细分到每个号码的最终状态?
内容审核机制:对于营销短信的内容,是否有预审或敏感词过滤机制,以帮助规避合规风险?
通道分类:是否区分验证码、通知、营销等不同通道?专用通道的稳定性和优先级更高。
总而言之,这款以 “0.10元/条” 和 “即送即达” 为核心的短信群发平台,为企业提供了在移动互联网时代一项稳定、可控、高性价比的基础通信能力。
它将原本需要复杂技术对接和通道维护的短信服务,变成了像使用水电一样简单的标准化产品。无论是追求运营自动化的科技公司,还是需要高效触达客户的零售品牌,一个可靠、合规的短信平台都是其数字化基建中不可或缺的一环。
立即购买合适的套餐,将高效、精准的沟通能力,转化为您业务增长的加速器。
商机查询
寻源需求
如何注册
如何查找寻源
版权所有 ©️金采寻源网络技术(武汉)有限公司 公网备案号:鄂ICP备2025093689号 盗版必究
企业商机
招标服务
灵活用工平台
银行寻源
供应商榜单
标书代写服务
关于我们
公司简介
加入我们