在数字化时代,一个专业的企业网站不仅是形象窗口,更是业务增长的发动机。680元起,让梦想站点触手可及。
对于许多中小企业而言,建立一个功能完备、设计专业的网站常常被视为一项技术复杂、成本高昂的任务。但今天,我们将为您剖析一套清晰、灵活且极具性价比的企业建站解决方案。该方案以680元/年的入门价格,提供从PC网站到移动端、微信端的全方位服务,让“创建属于自己的网站”变得前所未有的简单。
该建站服务提供了三种清晰的套餐组合,分别满足不同阶段和不同展示侧重点的企业需求。其核心区别在于覆盖的终端平台不同。
为了帮助您直观理解各套餐的构成与价值,我们通过下图来清晰展示:

套餐详解与选购建议:
| 套餐名称 | 价格 | 包含内容 | 核心特点 | 适合企业 |
|---|---|---|---|---|
| PC建站 | 680元/年 | PC网站 | 灵活布局,SEO友好,组件丰富 | 预算有限,主要面向使用电脑端客户的企业(如部分B2B、传统制造业) |
| PC+手机+微信建站 | 1360元/年 | PC网站 + 手机网站 + 微信网站 | 全渠道覆盖,一体化管理 | 绝大多数企业首选,能全面覆盖不同设备访问习惯的客户 |
| 手机+微信建站 | 680元/年 | 手机网站 + 微信网站 | 移动端体验优先,营销互动性强 | 业务高度依赖手机和微信生态(如生活服务、零售、新媒体) |
决策提示:在移动互联网时代,超过70%的网络流量来自手机。因此,除非您的目标客户极为特殊,否则强烈建议选择包含移动端(手机+微信)的套餐。“PC+手机+微信建站”套餐虽然总价是PC套餐的两倍,但获得的渠道覆盖和价值提升远超两倍。
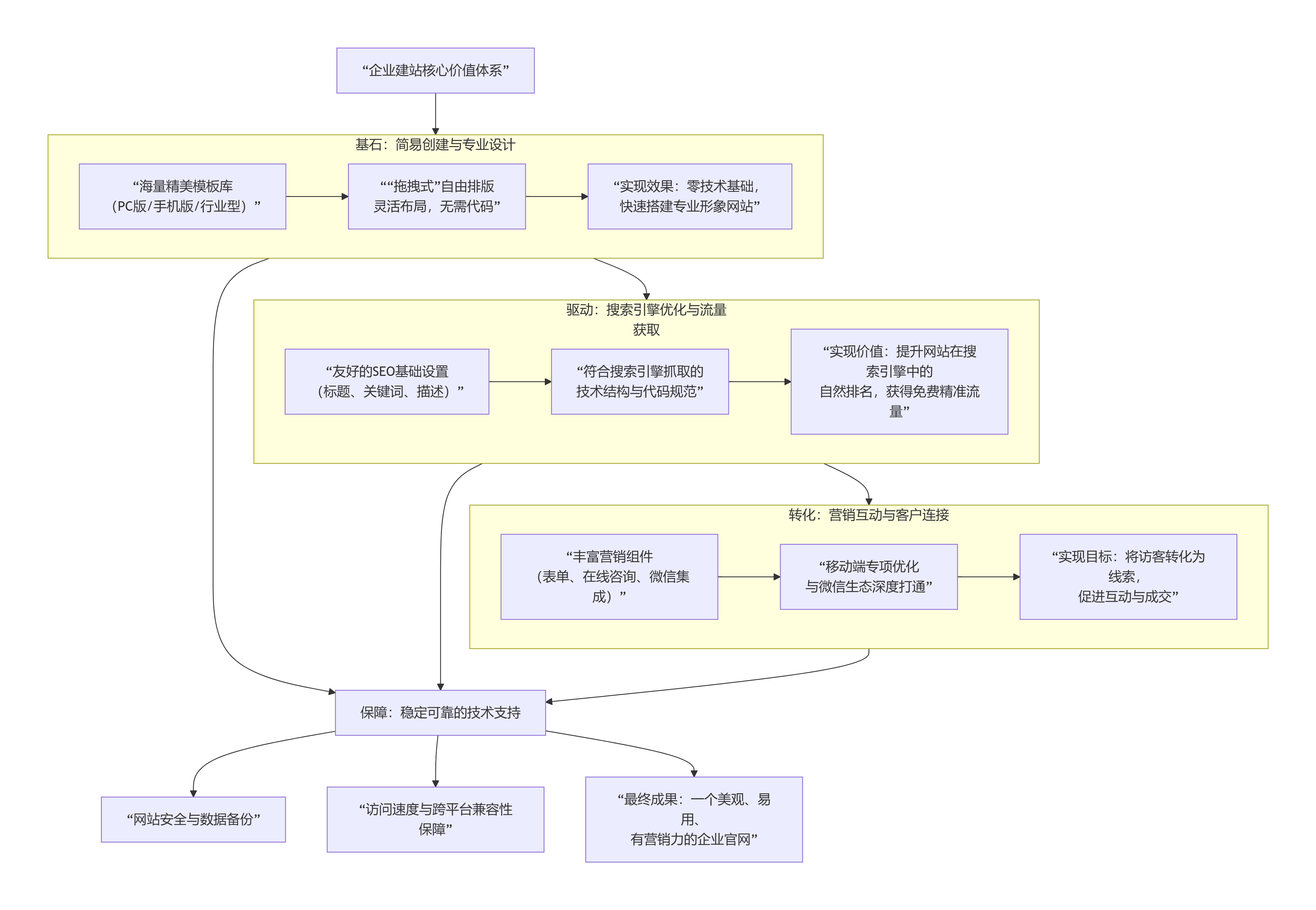
这套建站服务的价值,远不止将几个页面拼凑上线。它围绕 “创建-美化-优化-推广” 的闭环,为企业提供了一套完整的在线解决方案。其核心能力体系可以通过下面的架构图来整体把握:

关键功能深度解析:
海量精美模板与自由排版
模板库:提供覆盖“基础功能型”、“标准功能型”、“营销功能型”、“外贸旗舰版”等多种类型的海量模板,并可按颜色、行业、ID进行筛选。这意味着您可以从一个专业的设计起点开始,而非从零开始。
操作方式:采用主流的可视化“拖拽”编辑方式,可自由调整模块、图文、视频等内容,实现个性化布局,真正做到“所想即所得”。
友好的SEO功能
这是网站能否被潜在客户主动找到的关键。服务应允许您轻松设置每个页面的独立标题、关键词和描述,并生成对搜索引擎友好的URL结构和网站地图,从技术上为提升搜索排名打好基础。
丰富的营销组件
建站的最终目的是获客。模板和编辑器中应集成诸如 “在线咨询”、“留言表单”、“电话直拨”、“微信一键关注”、“地图导航” 等丰富组件,让感兴趣的访客能随时与您联系,将流量转化为销售线索。
跨平台兼容与移动端优化
响应式设计:网站能自动适应不同尺寸的屏幕(电脑、平板、手机),提供一致的浏览体验。
微信网站:针对微信内打开进行专门优化,加载更快,并方便与微信公众号菜单、文章等场景结合,是社交营销的重要阵地。
为了让你对整个建站过程有更清晰的预期,我们将其梳理为一个简单的四步流程:
Step 1: 选择套餐 → 根据您的业务需求和预算,选定基础套餐(PC、组合或移动)。
Step 2: 挑选模板 → 在模板库中根据行业和喜好选择一个初始模板。
Step 3: 编辑上线 → 使用可视化编辑器,替换图文内容、调整布局、添加功能模块。
Step 4: 发布推广 → 绑定您的专属域名,正式发布网站,并开始进行SEO优化和内容更新。
在决定之前,请思考这几个问题:
我的主要客户在哪里? 他们更常用电脑搜索,还是用手机/微信?
我的核心展示需求是什么? 是品牌形象、产品展示,还是直接获客?
我的长期预算是多少? 建站是一次性项目,但域名和主机是持续年费。
对于绝大多数寻求发展的企业而言,“PC+手机+微信建站”(1360元/年)套餐是性价比最高、最面向未来的选择。它一次性解决了企业在所有主流触网渠道的展示问题,避免了后续升级的麻烦和潜在的数据迁移成本。
总而言之,这套企业建站服务将复杂的网站开发工程,简化为一个产品化、标准化、可视化的选择与编辑过程。它以极低的门槛(680元起),为企业,特别是中小企业,提供了拥抱数字化的第一块坚实基石。
当您的网站成为7x24小时不间断的“金牌销售”和“品牌展厅”时,这笔投资的价值将远超其价格本身。马上开通,迈出构建您数字资产的关键一步。
商机查询
寻源需求
如何注册
如何查找寻源
版权所有 ©️金采寻源网络技术(武汉)有限公司 公网备案号:鄂ICP备2025093689号 盗版必究
企业商机
招标服务
灵活用工平台
银行寻源
供应商榜单
标书代写服务
关于我们
公司简介
加入我们