当降价不再是武器,真正的竞争力从哪里来?
在招投标与企业市场竞争中,面对对手发动价格战时,是应该寸土必争地跟进,还是另辟蹊径?盲目应战可能导致企业陷入“利润换市场”的恶性循环,而理性分析、差异化破局则可能开辟新的增长赛道。
这不仅是企业日常经营中的常见难题,也深刻影响着企业在政府采购和招投标中的战略选择。
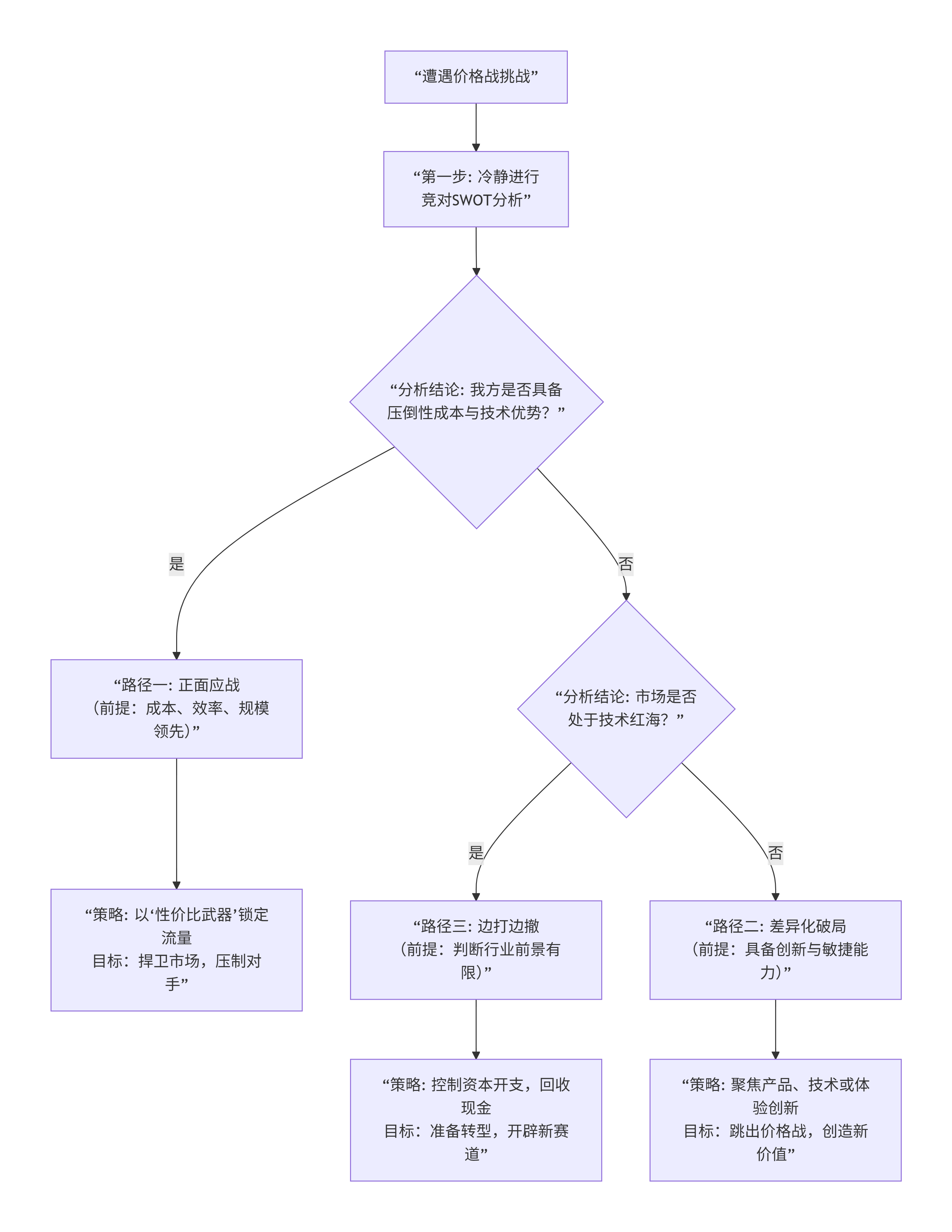
当价格战来袭,首要任务是冷静分析而非匆忙应战。一次深入的竞对SWOT分析(优势、劣势、机会、威胁)可以帮助你真正理解对方的意图与自身的处境。
评估战局的关键在于分析双方产品线的重合度与各自的竞争优势。如果对方意图用价格战撕开你优势产品线的市场缺口,那么这场仗必须坚决打好,将对手的挑战控制在萌芽状态。
反之,如果对方是用其优势产品发动价格战来打击你,则需要立刻调整思路,寻求差异化的产品或渠道策略,避免在其优势领域硬碰硬。同时,还需对行业前景有客观判断,对于技术扩散、即将进入红海的行业,战略选择变得更加关键:要么全力争夺成为行业第一或第二,要么就应边打边撤,控制投入并谋划转型。
基于SWOT分析的洞察,企业可以评估并选择以下三种核心应对路径。下图清晰地展示了基于自身实力和市场地位的决策流程:

路径一:正面应战——以“性价比武器”锁定市场
如果你的企业能打造一款在同等性能配置下,做到极致性价比的“拳头产品”,那么它完全有资格成为正面应战的利器。就像一款空调、一部手机或一辆新能源汽车,极致的性价比是吸引客户、锁定市场流量的关键。
选择此路径的前提是,你的企业在成本控制、运营效率或规模效应上具备对手难以短期超越的优势。这场战役的目标明确:捍卫市场份额,压制竞争对手。但必须清醒认识到,价格战本身无法支撑企业的长远生存与发展。
当不具备成本碾压优势时,差异化是跳出价格战泥潭的最有效途径。这要求企业不再纠缠于现有产品的价格,而是转向创造新的价值点。
如果分析发现行业已是技术扩散的红海,长期增长前景有限,那么最理性的策略可能是 “边打边撤” 。这意味着在维持现有业务竞争的同时,严格控制新的资本开支,加速现金回收,并将资源导向更具潜力的新兴领域或技术创新,为换道超车做准备。
无论选择哪条路径,单靠价格战都不可持续。企业必须构建 “以战养战” 的良性循环格局。
这个“秘密武器”正是企业面向未来的核心竞争力,它可能来自以下几个关键领域:
在现代市场与招投标环境下,简单的价格厮杀空间已越来越小。理性的决策、差异化的价值和持续的创新,才是企业穿越竞争周期的真正引擎。
正如兵法所云:“君子不好战而善战。”真正的竞争力,不在于好勇斗狠的价格血拼,而在于深谋远虑的战略布局和构筑于技术、品牌与体系之上的持久优势。
商机查询
寻源需求
如何注册
如何查找寻源
版权所有 ©️金采寻源网络技术(武汉)有限公司 公网备案号:鄂ICP备2025093689号 盗版必究
企业商机
招标服务
灵活用工平台
银行寻源
供应商榜单
标书代写服务
关于我们
公司简介
加入我们