招投标的世界,从来没有“学会”的那一天,只有不断“进阶”的过程。
这是一个真实的场景——
2025年,你坐在电脑前,熟练地打开招标文件,心里盘算着:资质够,业绩有,价格能压。你用WPS排版标书,打印装订,盖章密封,赶在截止时间前递交。
2026年,同样的你,面对同样的项目,却要面对完全不同的规则:
电子投标系统全面升级,格式要求变了,CA锁的驱动不兼容,远程解密的时间窗口只有30分钟。你引以为傲的“低价优势”,触发了异常低价审查红线,必须在30分钟内拿出完整的成本证明包自证清白。你小心翼翼地查询了所有关联企业的信用记录——还好,母公司没有失信记录,否则连投标资格都没有。
这不是科幻,这是2026年招投标人的日常。
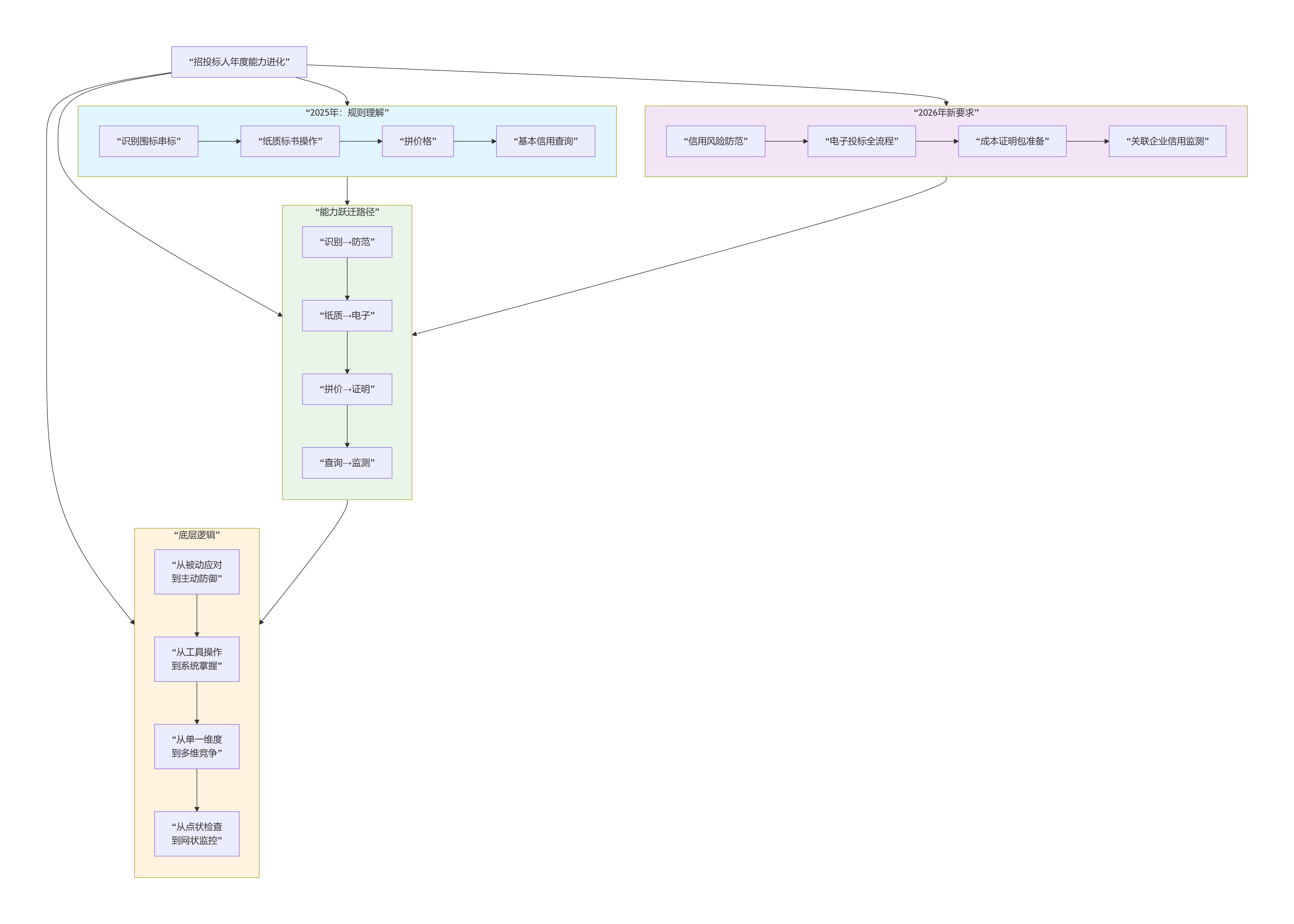
今天,我们用一张年度能力进化图谱,为你清晰呈现从2025到2026年,招投标人必须完成的四大能力跨越。
让我们先俯瞰这张年度能力进化地图——它将帮助你快速看清,新的一年,你的能力需要升级到什么水平。

这张图清晰地揭示了2025到2026年的四大核心跃迁。接下来,我们逐项拆解,看看每一跃迁的具体内容和实战要求。
2025年,你学会了:
看投标文件是不是同一台电脑做的(文档属性雷同)
看几家公司是不是经常一起投标(固定团伙)
看报价是不是有规律(轮流坐庄)
看公司之间有没有股权关联(天眼查一下)
这些能力让你能够识别风险、规避嫌疑,确保自己不踩红线。
2026年,你需要的不再是“识别”,而是 “防范”——因为风险已经从“显性”转向“隐性”,从“点状”变成“网状”。
2026年新规要点:
| 风险类型 | 具体表现 | 防范要求 |
|---|---|---|
| 母公司失信 | 母公司被列为失信被执行人,子公司投标受影响 | 建立集团信用防火墙,确保法人独立、资质独立、人员独立 |
| 法定代表人连坐 | 法定代表人被禁入,其名下所有企业同步禁入(军队采购明确) | 确保法定代表人名下所有企业信用干净 |
| 关联企业黑名单 | 集团内部“负面清单”共享,一处失信处处受限 | 提前查询目标甲方的采购规则 |
| 信用记录实时更新 | 信用中国、中国政府采购网数据实时同步 | 建立定期信用自检机制,投标前必查 |
实战案例:
河北省国和投资集团因母公司被列为被执行人(执行标的1.228亿元),法定代表人名下所有企业被暂停参加全军采购活动。子公司的投标资格,就这样被母公司的一个失信记录“连坐”掉了。
2026年能力要求:
✅ 会查:信用中国、中国政府采购网、中国执行信息公开网
✅ 会防:母子公司风险隔离、法定代表人名下企业信用监测
✅ 会建:集团信用防火墙、关联企业信用档案
2025年,你的标书操作流程:
下载招标文件,打印出来划线研究
用Word/WPS编制标书,排版、页码、目录
打印、复印、装订、盖章、密封
赶在截止时间前,拖着行李箱送到开标现场
这套流程,你闭着眼睛都能完成。
2026年,全国公共资源交易中心已全面实现“不见面开标”,远程异地评标成为常态。你的操作环境彻底变了:
| 环节 | 2025年纸质标 | 2026年电子标 | 常见致命错误 |
|---|---|---|---|
| 文件获取 | 现场购买/网站下载打印 | 系统下载、CA锁解密 | 忘记更新CA锁驱动 |
| 标书编制 | Word排版 | 系统模板、格式转换 | 上传后格式乱码 |
| 签章 | 公章、法人章 | 电子签章、CA锁签名 | 签章位置错误、章不清晰 |
| 递交 | 现场递交 | 系统上传 | 上传后未确认提交成功 |
| 开标 | 现场见证 | 远程解密 | 错过30分钟解密窗口 |
| 澄清 | 现场答疑 | 系统在线答复 | 超时未回复视为放弃 |
2026年电子标实战要点:
要点一:CA锁管理
一个CA锁原则上只能绑定一家公司——多家公司共用CA锁,串标嫌疑!
定期检查CA锁有效期,过期无法解密
不同省份CA锁不通用,提前办理
要点二:格式转换
系统要求的格式(PDF、OFD)必须准确转换
转换后逐页检查——乱码、错位是废标重灾区
文件大小有上限,提前压缩优化
要点三:远程解密
解密时间窗口通常只有30分钟
提前测试:网络、浏览器、插件、CA锁
准备备用方案:4G热点、备用电脑
要点四:系统差异
各省市公共资源交易中心系统操作不同
投标前必须:熟悉该系统操作流程、参加模拟测试
2025年,你的报价策略很简单:
看最高限价,往低了报
看竞争对手,压着他们报
看自己成本,有利润就报
越低越好,越低中标希望越大
2026年2月1日,《关于推动解决政府采购异常低价问题的通知》(财库〔2026〕2号)正式施行。“低价优势”变成了“审查风险”。
2026年异常低价审查四道红线:
| 红线 | 触发条件 | 后果 |
|---|---|---|
| 红线一 | 报价 < 全部合格供应商均价 × 50% | 强制启动异常低价审查 |
| 红线二 | 报价 < 次低价 × 50% | 强制启动异常低价审查 |
| 红线三 | 报价 < 最高限价 × 45% | 强制启动异常低价审查 |
| 红线四 | 专家主观判断可能影响履约 | 可启动异常低价审查 |
更关键的是:采购人有权将前三项阈值最高提升至65%! 这意味着,在某些项目中,报价低于均价35%就可能被审查。
一旦触发审查,你只有30分钟:
现场答辩:在30分钟内(部分地区40分钟)对报价作出解释
提交证明:提供成本测算、原材料成本、人工成本、制造费用等证明材料
专家裁定:证明材料充分→继续评审;无法证明→当场判定无效投标
2026年能力要求:
| 能力项 | 具体内容 | 实战方法 |
|---|---|---|
| 成本测算 | 精确核算原材料、人工、制造、管理、利润 | 建立成本数据库,定期更新 |
| 证明准备 | 提前准备成本证明包,随标书一并提交 | 属于“低于限价45%”情形的,可现场不重复提交 |
| 红线预判 | 投标前测算是否可能触发红线 | 根据阈值反向设计“安全报价区间” |
| 答辩演练 | 模拟专家提问,准备应答话术 | 重点解释“为什么能这么低” |
2025年,你知道:
投标前上“信用中国”查一下本公司
上“中国政府采购网”看看有没有被列入黑名单
被列为失信被执行人的公司不能投标
2026年,信用风险的逻辑变了——查自己不够了,得查所有“有关系”的企业。
2026年信用风险新特征:
| 关联类型 | 风险传导路径 | 监测要求 |
|---|---|---|
| 母子公司 | 母公司失信 → 子公司被质疑 | 定期查询母公司信用状况 |
| 兄弟公司 | 同集团兄弟公司失信 → 影响集团整体形象 | 建立集团信用档案 |
| 法定代表人 | 法定代表人被禁入 → 名下所有企业禁入 | 监测法定代表人个人信用 |
| 控股股东 | 大股东失信 → 被疑公司治理风险 | 穿透查询最终受益人 |
实战工具:
| 查询对象 | 查询工具 | 查询频率 |
|---|---|---|
| 本公司 | 信用中国、中国政府采购网 | 每月1次 |
| 母公司/子公司 | 天眼查、企查查 + 信用中国 | 每季度1次 |
| 法定代表人 | 中国执行信息公开网 | 每半年1次 |
| 合作伙伴 | 国家企业信用信息公示系统 | 合作前必查 |
集团信用防火墙建设:
| 防火墙层级 | 具体措施 | 目的 |
|---|---|---|
| 法人独立 | 确保子公司独立法人地位 | 避免母公司债务牵连 |
| 资质独立 | 培育子公司独立资质、业绩 | 避免共用资质带来的连带风险 |
| 人员独立 | 法定代表人、高管不交叉任职 | 避免法定代表人“连坐” |
| 财务独立 | 独立账户、独立核算 | 避免财务混同 |
为了让您更直观地看清每一能力的跃迁,我们整理了这张对照表:
| 能力维度 | 2025年水平 | 2026年要求 | 跃迁路径 |
|---|---|---|---|
| 围标串标 | 能识别明显异常 | 能防范系统性风险 | 识别→防范 |
| 标书制作 | 熟练纸质标 | 精通电子标全流程 | 纸质→电子 |
| 报价策略 | 拼低价 | 会做成本证明包 | 拼价→证明 |
| 信用管理 | 查本公司 | 监测关联企业 | 查询→监测 |
| 风险意识 | 点状检查 | 网状监控 | 点→网 |
| 能力层级 | 规则理解 | 系统管理 | 基础→专家 |
对照这份清单,看看你为2026年准备好了吗?
我能熟练操作本省公共资源交易中心电子投标系统吗?
我知道CA锁的驱动如何安装、证书如何更新吗?
我清楚远程解密的操作流程和时间窗口吗?
我有应对电子标突发状况(断网、系统卡顿)的备用方案吗?
我能精确核算项目的原材料、人工、制造、管理费用吗?
我提前准备了“成本证明包”模板吗?
我清楚2026年异常低价审查的四道红线吗?
我能根据采购人设定的阈值反向设计“安全报价区间”吗?
我定期查询本公司在“信用中国”“中国政府采购网”的信用记录吗?
我知道母公司、兄弟公司的信用状况吗?
我了解法定代表人名下所有企业的信用风险吗?
我建立了集团信用防火墙吗?
2025年,你学会了识别围标串标——那是规则理解的入门。
2026年,你必须掌握信用风险防范——这是系统管理的开始。
2025年,你习惯了纸质标书——那是工具操作的舒适区。
2026年,你必须精通电子投标全流程——这是技术革命的必然。
2025年,你还在拼价格——那是单一维度的竞争。
2026年,你必须会做“成本证明包”——这是多维能力的较量。
招投标的世界,从来没有“学会”的那一天,只有不断“进阶”的过程。
市场在变,政策在变,技术在变——唯一不变的,是“适者生存”的法则。
2026年,你准备好了吗?
商机查询
寻源需求
如何注册
如何查找寻源
版权所有 ©️金采寻源网络技术(武汉)有限公司 公网备案号:鄂ICP备2025093689号 盗版必究
企业商机
招标服务
灵活用工平台
银行寻源
供应商榜单
标书代写服务
关于我们
公司简介
加入我们