低于均价50%、低于次低价50%、低于限价45%?小心,你的“超低价”不再是优势,而是启动审查的“红色警报”。
2026年2月1日,一份名为《关于推动解决政府采购异常低价问题的通知》(财库〔2026〕2号)的文件正式施行。短短两周内,长沙理工大学、内江市市中区人民医院、扬州市公安局、沙溪镇人民政府、安顺市机关事务管理局……全国多地项目密集修改采购文件,连夜将“异常低价审查条款”嵌入评标标准。-3-4
“价格战”时代正在终结。
这不是一次简单的技术调整,而是政府采购与招投标领域对“内卷式竞争”的系统性宣战。-1从2026年开始,你的报价将面临四道防线的严苛审查——低于均值50%、低于次低价50%、低于最高限价45%、专家主观裁量,每一道都可能让你的“优势报价”瞬间变成“无效投标”。-2-4
更需警惕的是:采购人有权将前三条的触发门槛最高提升至65%。这意味着,在某些项目中,报价低于第二名35%,就可能被直接请上“自证清白”的答辩席。-3-4
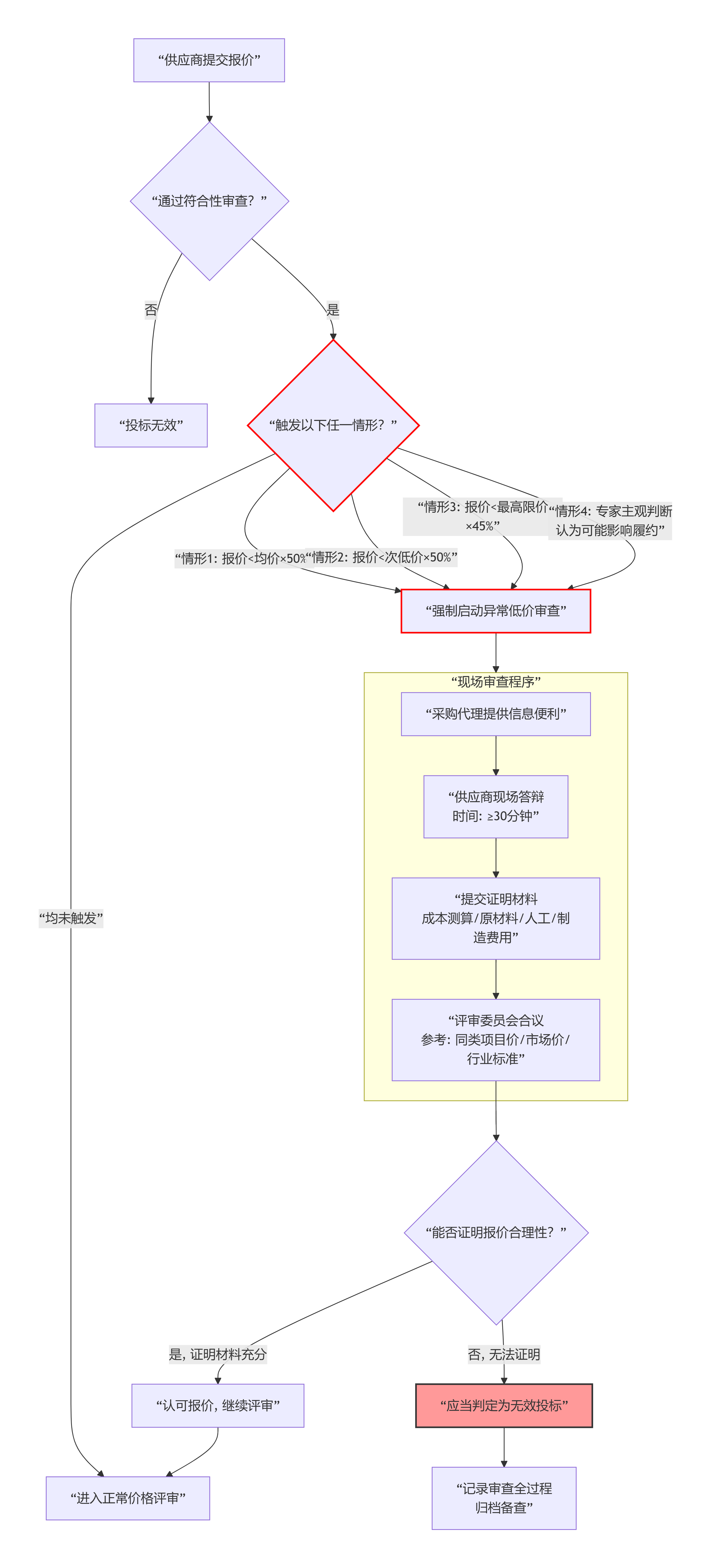
2026年新规的核心逻辑,是从“唯低价是取”转向“合理低价优先”。评审委员会不再被动接受所有报价,而是被强制要求——当供应商的报价触及以下任一红线时,必须启动异常低价审查程序:-1-4
第一条:低于均价50%
投标(响应)报价 < 全部通过符合性审查供应商报价平均值 × 50%
第二条:低于次低价50%
投标(响应)报价 < 通过符合性审查的次低报价供应商报价 × 50%
第三条:低于最高限价45%
投标(响应)报价 < 采购项目最高限价 × 45%
第四条:专家主观裁量
这四条防线构建了一个“相对比较+绝对比较+专业判断”的三维审查网络。第一条针对多数人普遍低价,第二条锁定孤军深入的“价格独狼”,第三条守住绝对底线,第四条则为特殊情形预留兜底空间。-1
新规中一个极易被忽视、却影响深远的条款是:-3
“采购人可以结合具体项目实际情况,提高上述第1项至第3项中启动异常低价投标(响应)审查的数值标准,但是最高不得超过65%。”-4
这意味着:“50%”和“45%”只是最低触发线,不是安全线。
实战推演:
某项目A:采购人未提高阈值——报价低于均价50%才审查
某项目B:采购人将阈值提升至65%——报价低于均价65%即触发审查
在项目B中,如果你的报价比所有合格供应商的平均价低35%以上,就会被强制要求“自证清白”。曾经引以为傲的“价格优势”,可能直接把你送上答辩席。
内江市市中区人民医院的采购更正公告,已率先将三项数值标准全部从50%/45%上调至65%。这是一个清晰的信号:地方政府和采购人正在积极行使这项提权,异常低价的“容忍区间”正在收窄。-2
触发异常低价审查后,真正的“考验”才刚刚开始。-2
第一步:现场答辩,限时自证
评审委员会启动审查后,应当要求相关供应商在评审现场合理的时间内对报价作出解释,提供项目具体成本测算等与报价合理性相关的书面说明及必要的证明材料,包括但不限于原材料成本、人工成本、制造费用等。-4
时间红线: 给予相关供应商的合理时间一般不少于30分钟。部分地区明确40分钟。-1-4
第二步:专家裁量,多维验证
评审委员会将依据专业经验,参考以下信息对报价合理性进行综合判断:-2-6
同类项目中标(成交)价格
类似产品市场价格水平
行业人工费用标准
国家有关部门指导行业协会发布的行业平均成本
第三步:无效投标,当场出局
如果供应商不能提供书面说明、证明材料,或者提供的书面说明、证明材料不能证明其报价合理性的,评审委员会应当将其作为无效投标(响应)处理。-3-4
请注意措辞:不是“可以”,是“应当”。 一旦被认定为“无法自证”,没有酌情余地,直接出局。
为了让您更直观地理解这套审查机制的完整逻辑,我们将四大启动情形、采购人提权空间、现场审查流程、裁量依据以及最终后果整合为一张全景流程图:

特别提示:图中情形1-3的百分比数值(50%/45%)并非固定不变——采购人有权根据项目实际情况,将这三个数值最高提升至65%。内江市市中区人民医院的采购项目已率先完成此项调整。-2-4
2017年施行的财政部87号令第六十条虽规定了异常低价审查,但“明显低于”“可能影响”“合理时间”等关键表述均无量化标准,导致各地执行尺度不一,大量超低价投标“蒙混过关”。2026年新规给出了清晰的数学红线和刚性的时间底线。-1
新规的适用范围不再局限于公开招标,而是扩展至竞争性磋商、竞争性谈判、框架协议、询价等所有具有竞争效果的采购方式。-1这意味着,只要你的报价低到触发阈值,无论什么采购方式,都要过“审查关”。
新规明确:财政部门在投诉处理、监督检查中发现评审委员会未按规定对异常低价开展审查的,依法予以纠正并追究评审专家的法律责任。-3-4
专家不敢“放水”:不审是违法,审不严是失职
评审将更严格、更谨慎
对于报价触发异常低价审查程序后仍中标(成交)的供应商,采购人要重点关注其履约承诺、实际履约情况。-2-5
可实行分期考核、分期验收、分期支付
验收不合格,依法追究违约责任
无正当理由拒不签订合同,财政部门依法处罚-4
算均价:如果你不是唯一低报价,你的价格是否低于所有合格供应商均价的50%(或采购人设定的更高阈值)?
算次低价:如果你是唯一的“价格独狼”,你的价格是否低于第二名报价的50%(或更高阈值)?
算限价:你的价格是否低于项目最高限价的45%(或更高阈值)?
任何一项“是”,都将触发审查。
如果你判断自己的报价可能接近或触及阈值,不要等到现场30分钟再慌乱应对。建议:-4
随投标(响应)文件一并提交书面说明及必要的证明材料
内容至少包括:原材料成本、人工成本、制造费用、管理费用、合理利润的详细测算
属于情形3(低于最高限价45%)的,现场可不再重复提交-1
2026年起,所有政府采购项目及越来越多的工程招标项目,都将在采购文件中明确异常低价审查条款。投标人必须:-2
逐字阅读该条款,确认采购人是否提高了审查阈值(50%→? 45%→?)
根据阈值反向测算“安全报价区间”
不要赌评审专家“不启动”——现在是“应当启动”,专家没得选
新规强调全生命周期成本理念,要求供应商对约定期限内的运营、维护、升级、专用耗材等费用进行报价。-2-7这意味着:
设备低价中标、耗材高价盈利的模式将被终结
报价策略必须考虑长期履约成本和后续服务承诺
优质履约记录将成为企业的“声誉资本”-7
过去:低价=价格分满分=中标希望
现在:低价=审查启动=被质疑履约能力=可能无效投标
超低价不再是竞争优势,而是合规风险。-7
2026年2月1日,是中国政府采购与招投标领域的一个重要分水岭。
从这一天起,“价格战”不再是性价比的代名词,而是“异常”的怀疑对象;“超低价”不再是实力的体现,而是“能否诚信履约”的问号。-7
对采购人而言,这是一套识别恶意低价的“火眼金睛”;对评审专家而言,这是一道不得不执行的“法定程序”;对供应商而言,这是一次从“拼价格”到“拼成本管理+拼证明材料+拼履约能力”的系统升级。-2
那个“报个超低价、赌一把、中了再说”的时代,结束了。
2026年,你的报价单,需要一张“成本体检报告”作伴。
📌 政策依据:
📢 声明:本文基于2026年2月已公开的政府采购政策文件及各地实践案例整理,具体项目执行以采购文件为准。
商机查询
寻源需求
如何注册
如何查找寻源
版权所有 ©️金采寻源网络技术(武汉)有限公司 公网备案号:鄂ICP备2025093689号 盗版必究
企业商机
招标服务
灵活用工平台
银行寻源
供应商榜单
标书代写服务
关于我们
公司简介
加入我们