不是关系不够硬,而是细节没做透。
你有没有这种感觉——
明明自己也不差,技术方案、资质业绩样样俱全,可项目就是一次次输给别人?
一个项目几十上百家投标人盯着,每个人都想在自己的领域里找到机会,没有谁真的是“傻白甜”。
很多人以为投标纯靠关系。但从近期的市场风向来看,关系这张牌,风险越来越大。
AI抓串标、围标倒查十几年、各地密集出台合规新政……2026年的招投标,只会越来越规范。关系,最多算一张入场券。真正决定胜负的,是那些容易被忽略的细节处理能力。
去年我们深度参与了数千个项目,观察到一个有趣的现象:那些能持续中标的团队,并不是关系最硬的,而是在两个关键点上做得比别人透。
今天,我把这两点掰开揉碎了讲给你。
很多人会反驳:市场调研?我天天盯着政府采购网、公共资源交易中心,项目一出来我第一个知道,这还不够?
不够。远远不够。
有些投标人,一年就盯着那几个“重要项目”,平时从不参与其他竞争。这是风险最大的打法。
为什么?
市场动向你根本不了解——新政策、新趋势、新的评审偏好,你从哪儿感知?
竞争对手你根本不摸底——今年有哪些新面孔进场?老对手的标书水平有没有升级?
采购方的变化你根本不掌握——项目负责人换没换?评审专家的关注点有没有转移?
等到“那个项目”终于挂网,你才开始研究、写标书、报价,然后输给一个你从未听说过的对手。
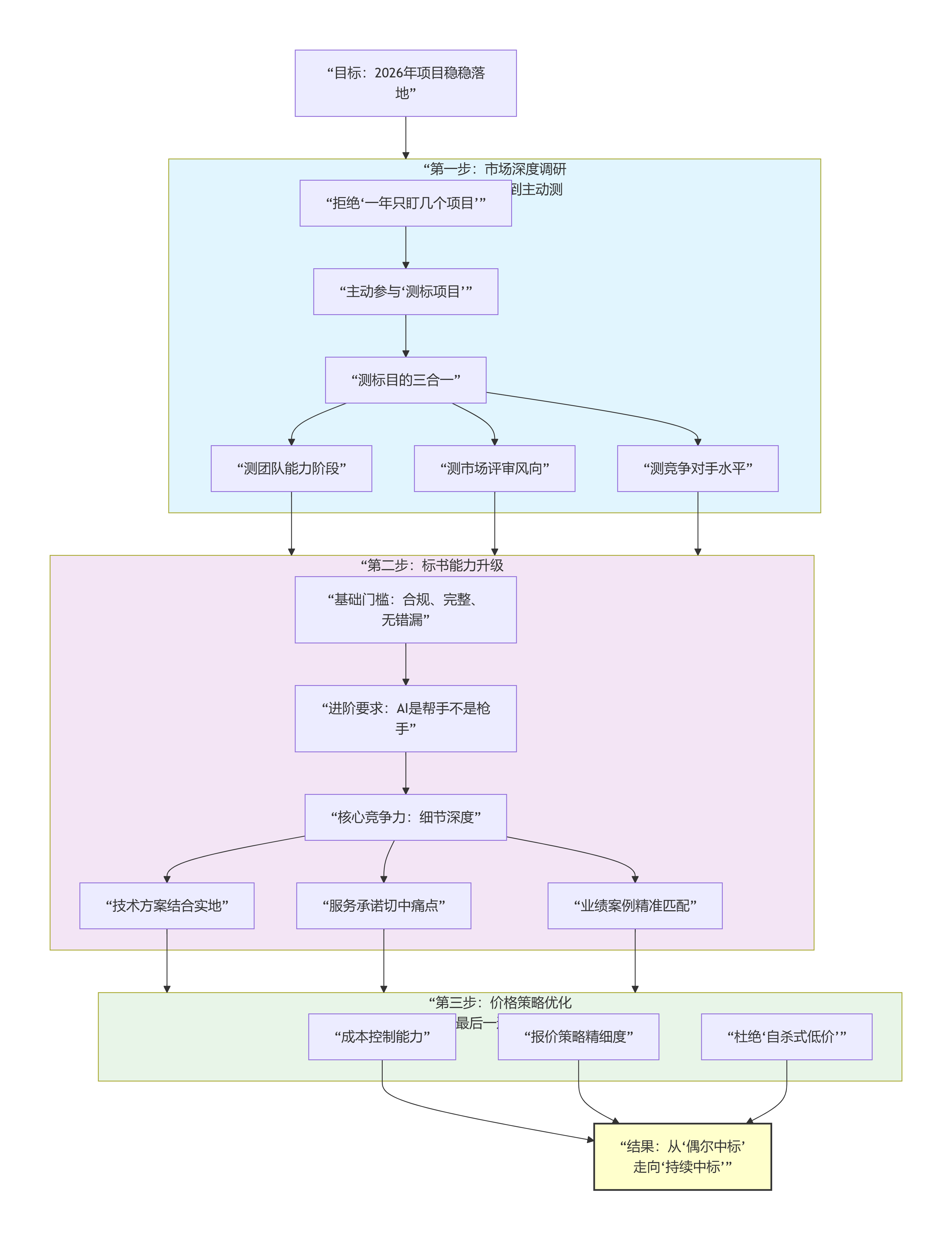
正确的做法:在正式投标前,主动去参加一个别的项目——测标。
这不是浪费时间,而是最有效的市场调研:
测一下你们团队目前的能力阶段:标书水平究竟在什么档次?
测一下当前市场的评审风向:专家的打分偏好有没有变化?
测一下竞争对手的真实水平:那些常年中标的单位,到底强在哪儿?
一次“测标”的成本,远低于一次关键项目失利的代价。
去年一整年,光在抖音上新增的标书代写公司、投标咨询机构,少说也有3000家。AI写标工具更是遍地开花,一键生成技术方案、自动排版、智能纠错……
这意味着什么?
投标的门槛在降低,但竞争的维度在升高。
如果有人告诉你“中标不靠标书”,我一定和他杠到底。
如果标书不重要,那这个流程早就取消了。早期法律法规不完善时,或许还有“操作空间”。但2026年的今天,合规是一切的前提。标书就是你在评审现场的“唯一代言人”,它不行,你连进场的资格都没有。
这两年评委看了太多AI生成的标书——是不是AI写的,一眼就能看出来。
AI可以帮我们提供思路、整理框架、检查错漏,但真正的竞争力藏在细节里:
技术方案有没有针对项目现场的实地考量?
服务承诺有没有结合采购方的实际痛点?
业绩案例有没有突出与本次需求最匹配的部分?
这些细节,AI给不了。因为大家都用同一个工具,拉开差距的,恰恰是人对项目的理解深度。
当标书水平都达到一定高度后,价格永远是绕不开的一关。
甲方评委在最后环节,面对几个实力相当、标书专业的候选单位,唯一能拉开差距的就是价格。这不是鼓励“自杀式报价”,而是提醒你:成本控制能力、报价策略的精细度,同样是竞争力的组成部分。
说了这么多,我们把“2026年稳拿项目”的核心逻辑整合成一张图。你可以对照这张图,看看自己的团队卡在哪一步:

这些年看了太多失败案例,90%的问题出在细节上:
业绩合同里缺了关键一页
授权代表的社保时间差了一个月
技术方案的某个参数没响应到位
报价表的小数点点错了位置
每一个细节问题,单独看都是“小问题”,但累积起来,就是你和中标之间的距离。
2026年,投标只会越来越专业,评审只会越来越严格。想在这个市场里稳稳站住,没有捷径,只有把每一个细节做到位。
如果你想让2026年的项目落地更稳,甚至让甲方更愿意主动给你机会,欢迎联系我们。
我们可以帮你:
全面诊断:你目前的能力阶段、标书水平、市场风险在哪里?
提前防范:从资格条件到评分办法,帮你扫清隐藏的“雷”
策略优化:市场调研怎么做?标书怎么升级?报价怎么定?
投标这件事,拼到最后,拼的不是关系,而是谁更早发现问题,谁更快堵上漏洞。
2026年,别让细节再偷走你的项目。
商机查询
寻源需求
如何注册
如何查找寻源
版权所有 ©️金采寻源网络技术(武汉)有限公司 公网备案号:鄂ICP备2025093689号 盗版必究
企业商机
招标服务
灵活用工平台
银行寻源
供应商榜单
标书代写服务
关于我们
公司简介
加入我们