在招投标这个江湖里,没背景、没关系的小公司,靠的不是人脉,而是独特的生存智慧和精准的算盘。
2023年,一家刚成立两年的小型安防公司,凭借一份零利润的报价,拿下了一个预算仅8万元的校园监控改造项目。老板说:“这不是赚钱的活儿,这是敲门砖。”一年后,这家公司凭借这个“不起眼”的项目业绩,在另一场百万元级别的招标中加分胜出。
行业里总流传着“无关系不中标”的说法,但对于真正懂行的“草根”老板而言,关系不是前提,而是结果。他们用一套迥异于常规的打法,在市场的缝隙中牢牢扎根,甚至逆势生长。数据显示,在竞争性谈判和询价的小微项目中,“陌生面孔”的中标率近年来持续上升。
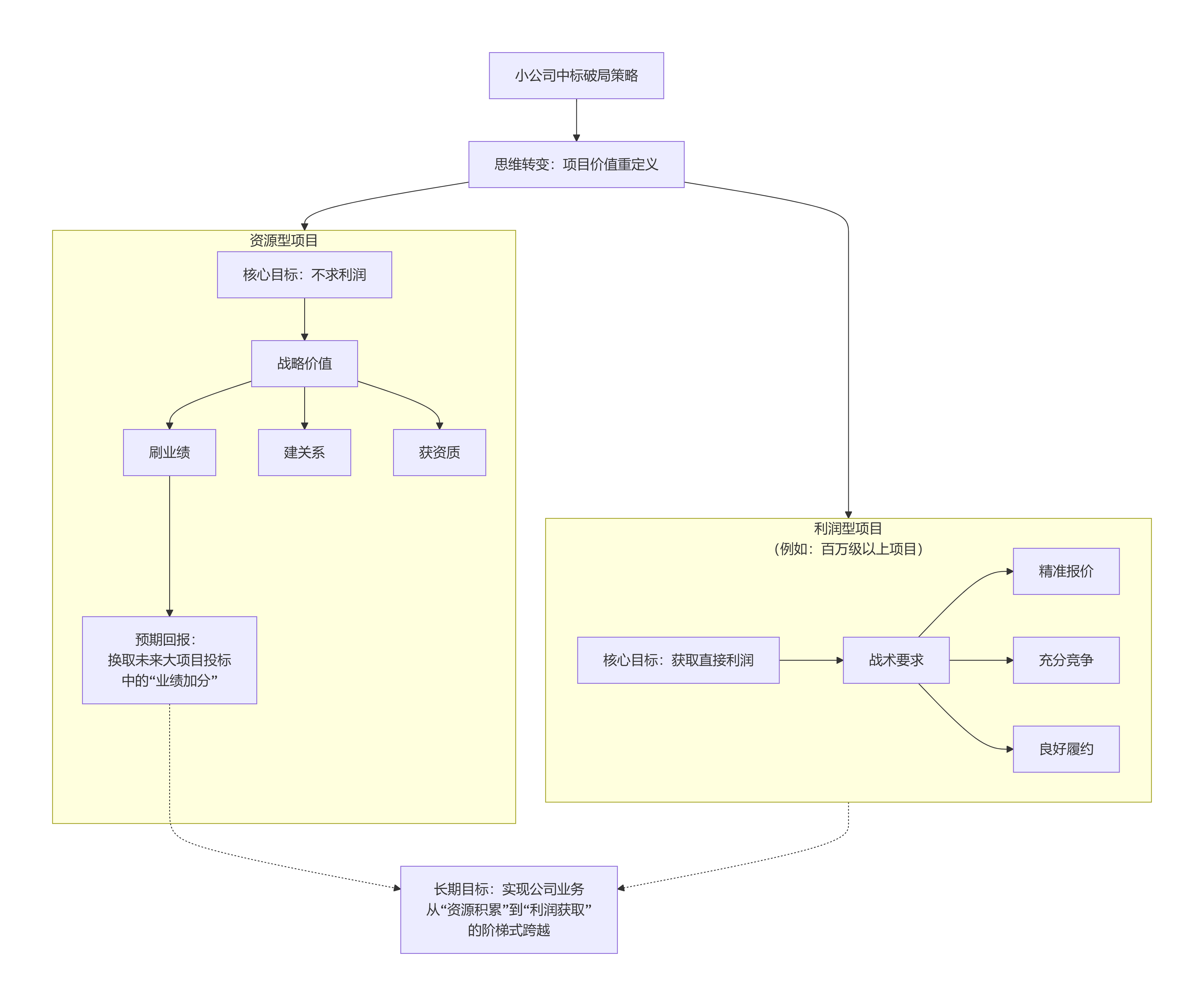
传统思维认为,投标就是为了利润。而“草根”老板们的第一个思维转变,就是将项目分为两种截然不同的类型:
利润型项目:目标是直接赚钱,通常是百万级以上的大单。
资源型项目:目标是刷业绩、建关系、拿资质,通常是20万以下,甚至5万、10万的小微项目。
这两种项目的价值函数完全不同。如下图所示,资源型项目追求的是一种战略性长期回报,它牺牲了眼前的利润,换取的是未来投标中实实在在的业绩分和珍贵的甲方信任。

这是最经典、最快速的入门策略。
核心操作:紧盯各地政府采购网或公共资源交易中心,专门筛选预算在5万至20万元之间、采用竞争性谈判或询价(通常最低价中标)的小微项目。
报价策略:直接报成本价,甚至可以做微亏的预算。目的不是盈利,而是确保中标。
为什么有效?
业绩性价比极高:在政府采购评分体系中,一个500万的合同和一个5万的合同,在“类似项目业绩”这一项的加分可能完全一样。用极低的成本,换取关键的2分业绩分,这在日后的大项目竞争中,可能相当于报价上多了50万的空间。
关系破冰:这是与甲方建立第一次正式合作关系的绝佳机会。把这种小活儿干得漂亮、响应迅速、服务到位,是在用最低成本向甲方证明自己的专业和可靠。这次合作的甲方经办人,可能就是下次大项目的推荐人。
风险极低:项目金额小,甲方内部决策流程相对简单,人为干预空间小,更看重报价和基本资质,适合没有背景的公司公平竞争。
实战要点:把这类项目当作核心产品来运营。建立标准化服务流程,确保哪怕不赚钱,也能做出口碑,将“一次性客户”转化为“长期联系人”。
当有一定业绩积累后,可以尝试更具进攻性的“抢标”策略。
核心操作:在开标前最后一刻,瞄准那些对手可能犯错的标的,提交一份近乎完美的投标文件,凭借硬实力“抢”下项目。
成功前提(缺一不可):
标书硬实力:你的投标文件必须毫无瑕疵,技术方案扎实、响应完全无偏离、格式完美。在对手因粗心导致废标或不满足时,你能立即补位。
营商环境保障:只在你熟悉的、地方政府信誉好、财政支付有保障的区域操作。确保中标后,只要活干好,钱能顺利收回,避免“赢了标、输了钱”的窘境。
目标选择:优先抢中小型项目(几十万到一两百万)。这类项目金额不至于让甲方为内定对象冒太大风险推翻结果,落败的竞争对手也不至于跟你拼命纠缠,失败方通常自认倒霉。
心理博弈:这种打法利用了招投标中的“鲶鱼效应”。很多关系户做标书并不认真,你的专业和严谨,反而会成为打破平衡的意外力量。
图片说明:一幅对比插图。左侧是随意、有错误的标书(如文件不全、盖章漏页),被打上“废标”红叉;右侧是整齐、完备、封装完美的标书,被贴上“中标”绿色对勾。标题:细节决定成败,专业即是“关系”。
这是将成本控制到极致、完全依赖系统和运气的“广撒网”策略。
核心操作:
渠道极端聚焦:只投全流程电子化的公共资源交易中心项目。从报名、下载招标文件到提交投标文件,全部在线完成。
成本压降为零:利用目前很多地方免收招标文件费、投标报名费、甚至免缴投标保证金(或提供电子保函)的政策,实现投标现金成本为零。标书自己研究、自己编写。
前期零关系投入:投标前绝不跑关系、不请客送礼。中标后,再凭借本地企业的身份和已有的业界口碑,去进行履约沟通。
盈利模式:这是一种典型的 “捡漏”模式。假设一年无成本地投300个标,哪怕中标率只有3%,也能拿下近10个项目。这些项目纯属市场自然遗漏的“盲盒”,捡到一个就是一个的纯利润。
适用老板画像:本地深耕多年的“地头蛇”型老板。他们虽然对某个特定甲方没有直接关系,但在本行业、本地域拥有广泛的间接人脉和信誉基础,确保中标后项目能顺利推进和回款。
关于“军采”(军队采购):有老板反馈,军队采购系统相对独立和封闭,但近年来透明度也在提高。如果没有直接关系,可以尝试规律性、高频次地参与。军队采购注重产品的可靠性、标准的符合性,有时对价格反而不那么敏感。经常露面,让采购方熟悉你的公司名称和产品,本身就是一种关系的建立。坚持投,说不定哪天“漏”就捡到了。
纵观以上三种野路子,其底层逻辑是一致的:
将“找关系”的预付成本,转化为“干好活”的后期投资。把请客吃饭的钱,用来补贴第一次合作的服务质量。
将不可控的人情,转化为可控的业绩分数和合同记录。业绩是写在纸上的,关系是存在心里的,前者在评标时更管用。
从小处着眼,建立信任飞轮。通过一个小项目建立初步信任(信任A)-> 顺利履约获得好评和业绩 -> 凭借业绩分和口碑中标更大项目 -> 建立更深信任(信任B)……如此循环,生生不息。

当你的公司档案里塞满了成功履约的合同,当评标专家一次次看到你规范专业的投标文件,你就已经不再是“没有关系”的公司——你的业绩和口碑,已经为你织就了一张最结实的关系网。
商机查询
寻源需求
如何注册
如何查找寻源
版权所有 ©️金采寻源网络技术(武汉)有限公司 公网备案号:鄂ICP备2025093689号 盗版必究
企业商机
招标服务
灵活用工平台
银行寻源
供应商榜单
标书代写服务
关于我们
公司简介
加入我们