IT technology
揭秘“评定分离”:甲方的定标权究竟有多大?
来源: | 作者:童玲昭 | 发布时间: 2025-12-11 | 30 次浏览 | 分享到:

游戏规则变了,但公平的天平并未失衡

在招投标领域,“评定分离”这个新名词正引起广泛关注。很多人第一反应是:这是否意味着甲方可以随意指定中标人?权力是不是太大了?今天,我们就来深度解析这一制度变革,看看它到底如何运作,又会带来哪些影响。

什么是“评定分离”?权力格局的重构

“评定分离”简单来说,就是将传统招投标流程中的“评标”和“定标”两个环节分离,由不同的主体负责。

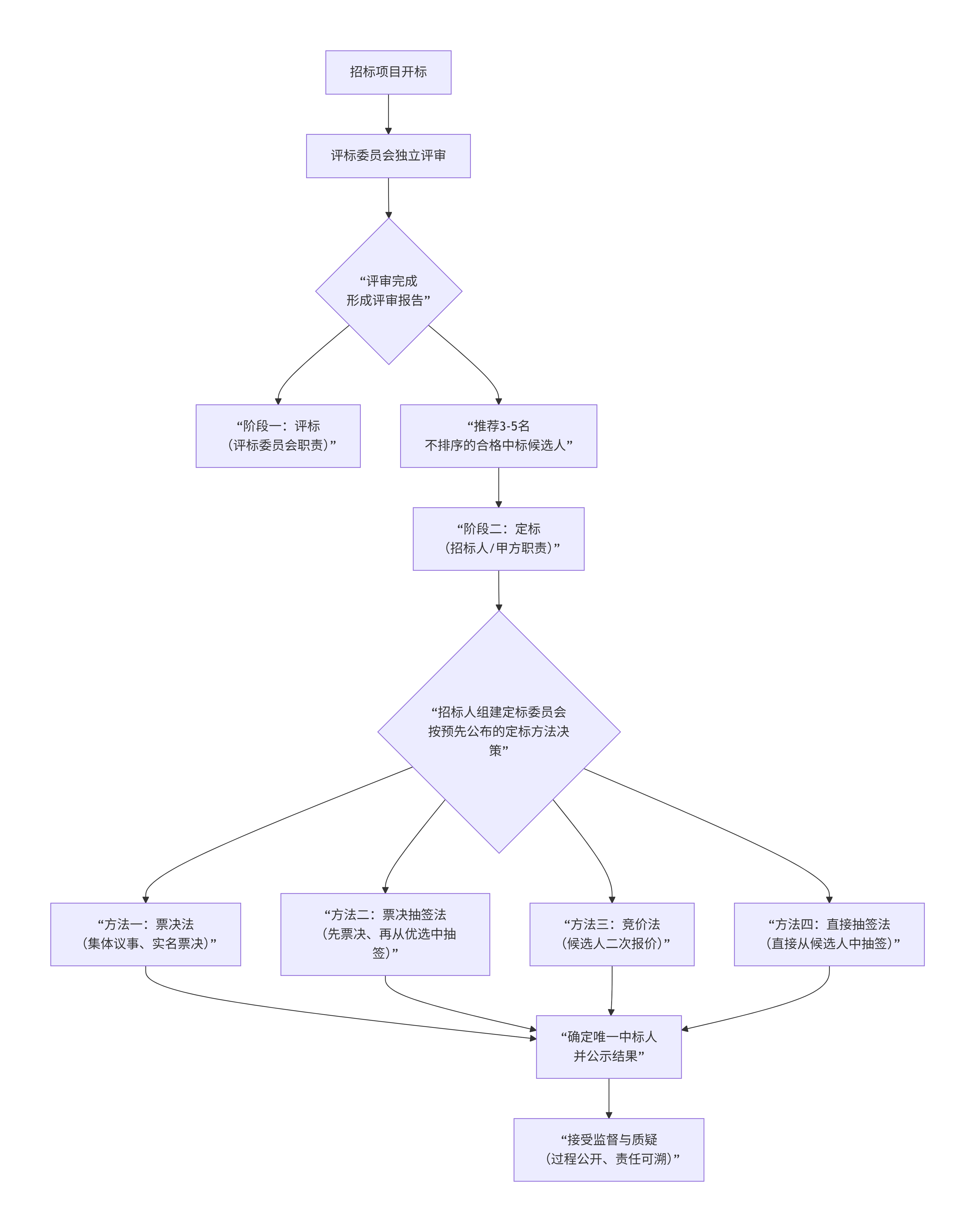
  • 评标阶段:仍由评标委员会负责,依据招标文件的评审标准和方法,对投标文件进行评审和比较,推荐出不排序的合格中标候选人(通常是3-5家)。

  • 定标阶段:由招标人(甲方) 负责,从评标委员会推荐的中标候选人中,依法依规自主确定最终的中标人

这一改革的核心,是将定标的决策权和责任,从“第三方”的评标委员会交还给了“第一责任人”的招标人

评定分离如何运作?全流程解析

评定分离并非甲方“一言堂”,其运作有着严格的程序和约束。以下流程图清晰地展示了“评定分离”模式下,从开标到定标的完整决策链条:


为什么推行“评定分离”?三大深层动因

这一制度变革并非凭空而来,其背后有深刻的行业治理逻辑:

  1. 落实“甲方主体责任”,破解“权责不对等”
    传统模式下,甲方作为项目出资方和最终使用者,对中标结果负有首要责任,却缺乏实质决策权。评标专家拥有“一评定终身”的权力,却不承担项目失败的风险。评定分离旨在让 “谁采购、谁负责” 的原则真正落地,实现权责统一。

  2. 遏制“专家操控”,促进评审回归专业
    将专家权力限定在技术、商务等专业评审范畴,推荐多名合格候选人,削弱其“一票决定权”,有助于减少专家被“围猎”的风险,促使评审工作回归专业和技术本源。

  3. 优化市场结果,实现“择优”与“竞价”结合
    甲方在定标时,可在候选人中综合考虑价格、技术、信用、履约能力乃至长期战略合作等因素,选择“性价比最优”或“最合适”的供应商,而不仅仅是“报价最低”或“分数最高”的,有助于避免恶性低价竞争,鼓励优质优价。

甲方真的“想让谁中就让谁中”吗?四大紧箍咒

答案是否定的。甲方的定标权被套上了多重“紧箍咒”,绝非可以任性而为:

  1. 法律框架约束:必须在《招标投标法》及其实施条例等上位法框架内操作,不能违法指定。

  2. 规则前置锁定定标方法(如票决、抽签、竞价等)必须在招标文件中事先明确公布,不得在评审后临时更改。这从源头上限制了甲方的自由裁量空间。

  3. 程序刚性透明:定标必须由甲方组建的“定标委员会”集体决策,过程需记录、可追溯,并接受实时监督与事后核查。

  4. 监督问责严厉:在“评定分离”试点地区,纪检监察、审计、行业主管等部门的监督同步加强。在当前各类巡视、审计、严打的高压态势下,甲方为规避自身风险,合规意识极强,绝不会为特定企业铤而走险。

机遇与挑战:市场各方如何应对?

评定分离带来了新的游戏规则,也要求所有参与者调整策略:

  • 对投标人而言:单纯依靠“搞定专家”或“低价冲标”的策略失效。必须真正提升综合实力、技术方案和履约信誉,争取成为多家合格候选人之一,并在定标阶段凭借全面优势胜出。

  • 对招标人(甲方)而言:权力大了,责任和风险更大了。必须提升专业采购能力,建立科学、民主、透明的内部定标决策机制和内控制度,确保定标经得起检验。

  • 对行业而言:这是推动招投标市场从 “程序合规”向“结果最优” 深化的重要探索。目前,该模式主要应用于大型复杂工程、技术方案差异大的项目等领域,尚未全面铺开。

结语:是进步,而非倒退

“评定分离”并非简单的权力转移,而是招投标制度向“结果导向”和“责任归位”的一次深刻进化。它打破了传统评标中可能存在的僵化与隐形操控,将最终选择权交还给真正对项目负责的人,同时用更严格的程序透明度和责任制衡来保障公平。

对于优质企业,这意味著更公平的竞争环境——只要你有真本事进入候选名单,就有机会被看到、被选择。它倡导的,是一个 “靠实力竞争,而不是靠技巧投标” 的健康市场生态。